輔仁大學會計學系
    公告 表格下載 輔大管理學院 EN
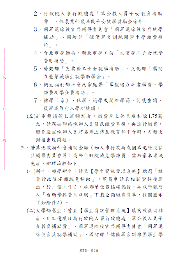
  • 簡介
    • 媒體剪報
    • 生涯規劃
    • 簡介
    • 系學會
    • 聯絡資料
    • 獎學金
    • 法規
    • 榮譽榜
    • 輔大執業會計師
  • 課程資訊
    • 大學部
    • 碩士班
    • 碩士在職專班
  • 師資介紹
  • 招生資訊
  • 徵才/實習訊息
  • 公告
  • 表格下載
  • 輔大管理學院
  • EN
  • EN
搜尋
搜尋

輔仁大學會計學系

2025/05/13

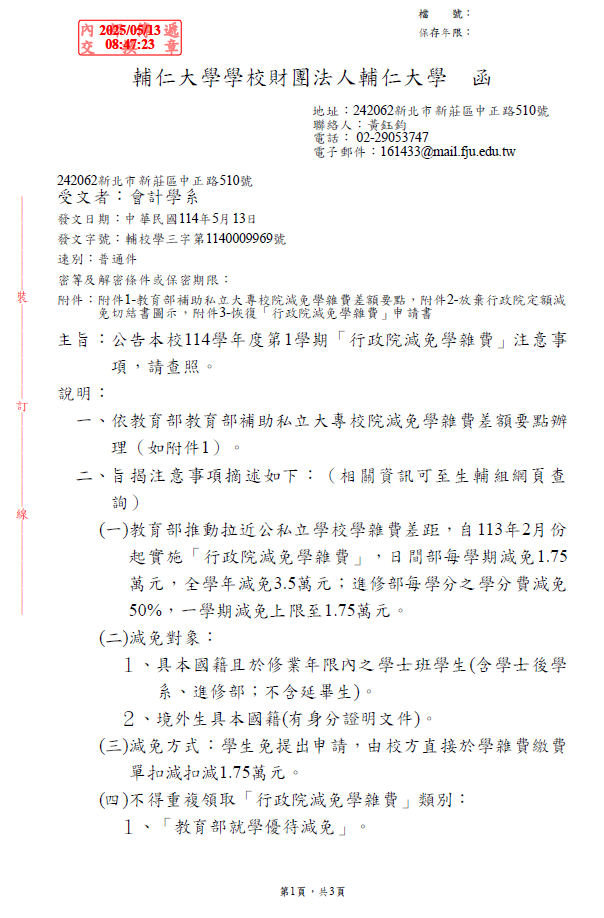
[公告] 114學年度第1學期「行政院減免學雜費」相關事宜

返回公告列表

 

相關檔案下載
公告(578.1KB) 附件1:教育部補助私立大專校院減免學雜費差額要點(243.14KB) 附件2:放棄行政院定額減免切結書圖示(249.45KB) 附件3:恢復「行政院減免學雜費」申請書(88.24KB)

2025/05/15

[公告] 113學年度第2學期畢業證書領取事宜公告

2025/05/11

[恭賀] 本系系女籃榮獲113學年度輔仁大學日間部系際盃籃球盃賽-女籃亞軍
相關連結 相片集錦 影音 聯絡我們
Copyright ©2012-2024. College of Management, Fu Jen Catholic UniversityDesign by CREATOP